17short
17short
17short
17short概况
17short简介
现任领导
组织机构
历史沿革
历任领导
学院印象
师资队伍
人才培养
本科生教育
17short公告
专业介绍
教学资源
管理制度
研究生教育
研究生招生
研究生培养
实验室建设
科学研究
科研成果
学术交流
学生工作
学团动态
缤纷社团
竞赛指南
学子风采
党建思政
党建动态
理论学习
工会妇委会
校友园地
知名校友
毕业合影
学生工作
当前位置:
17short
>>
学生工作
>>
学子风采
>> 正文
学团动态
缤纷社团
竞赛指南
学子风采
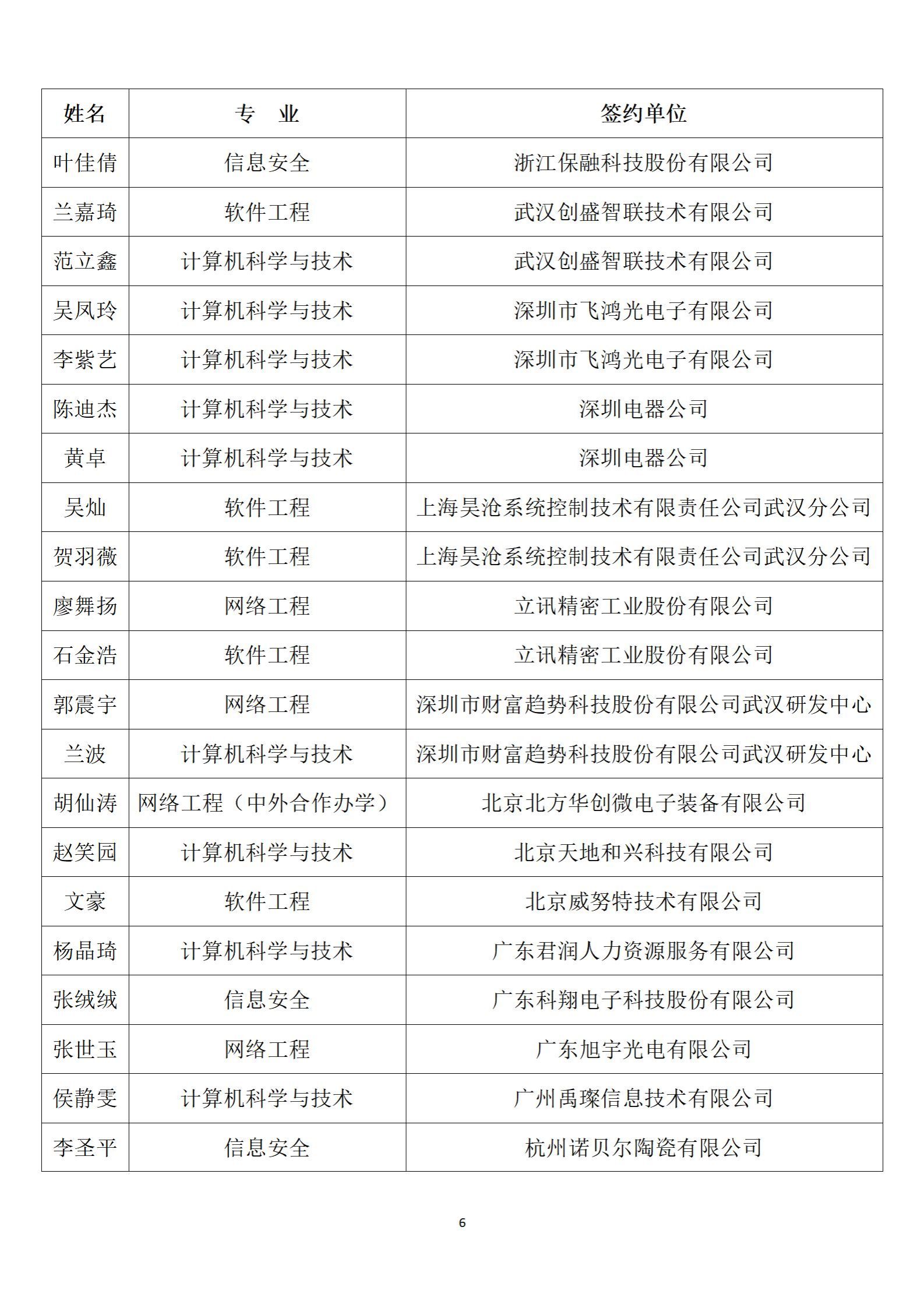
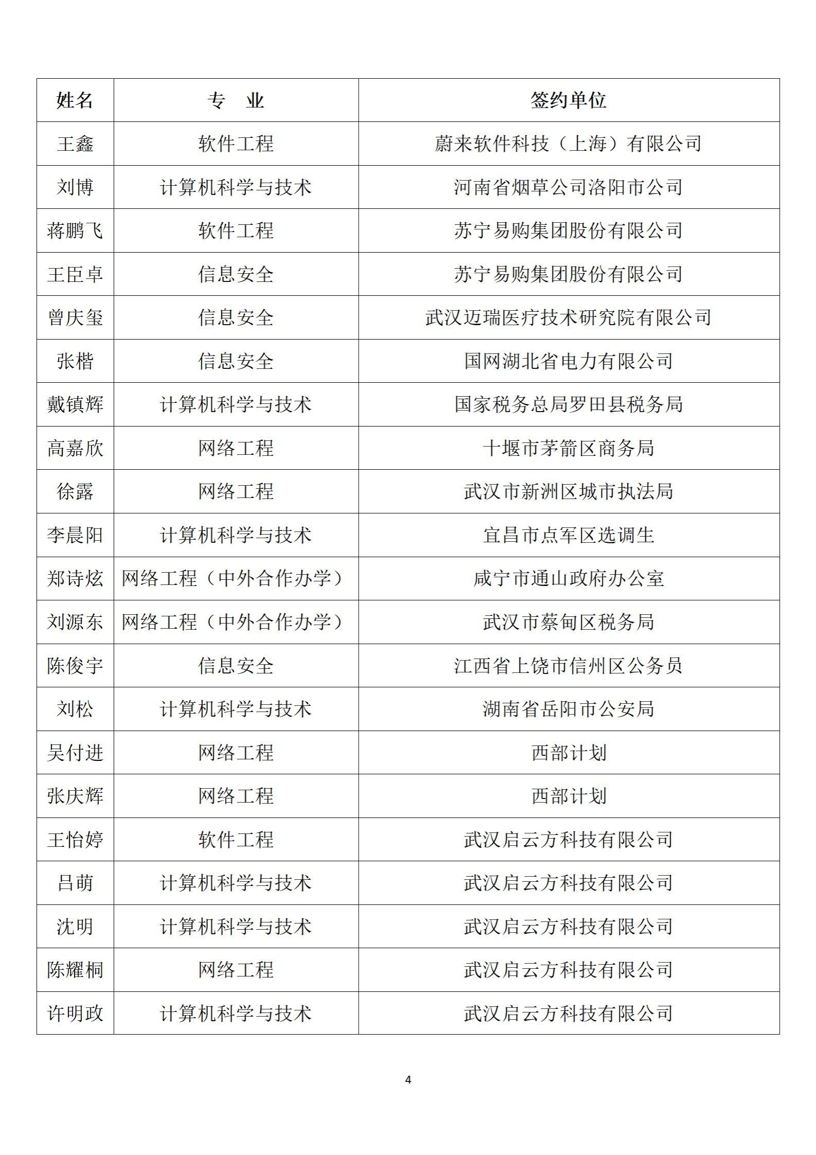
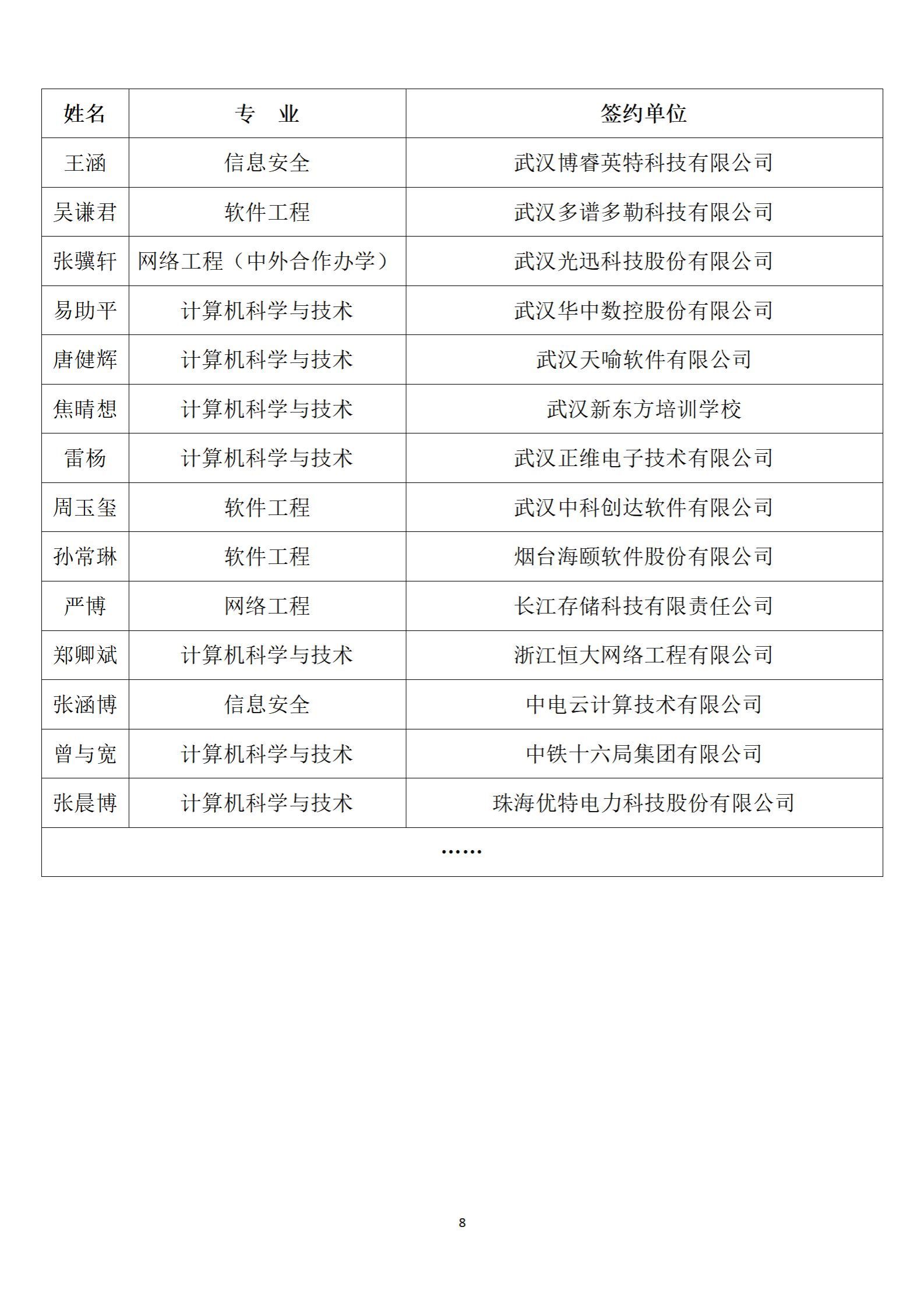
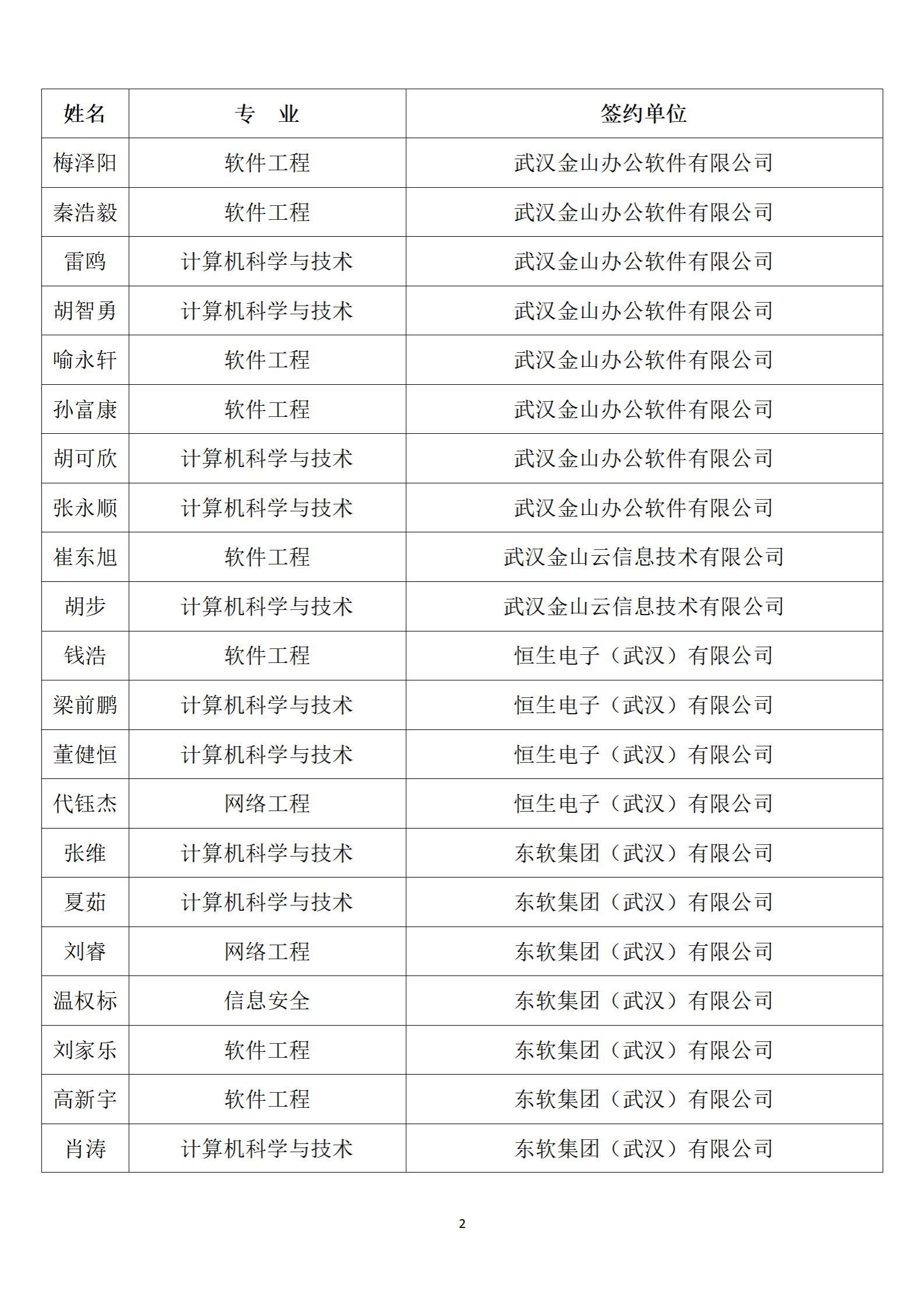
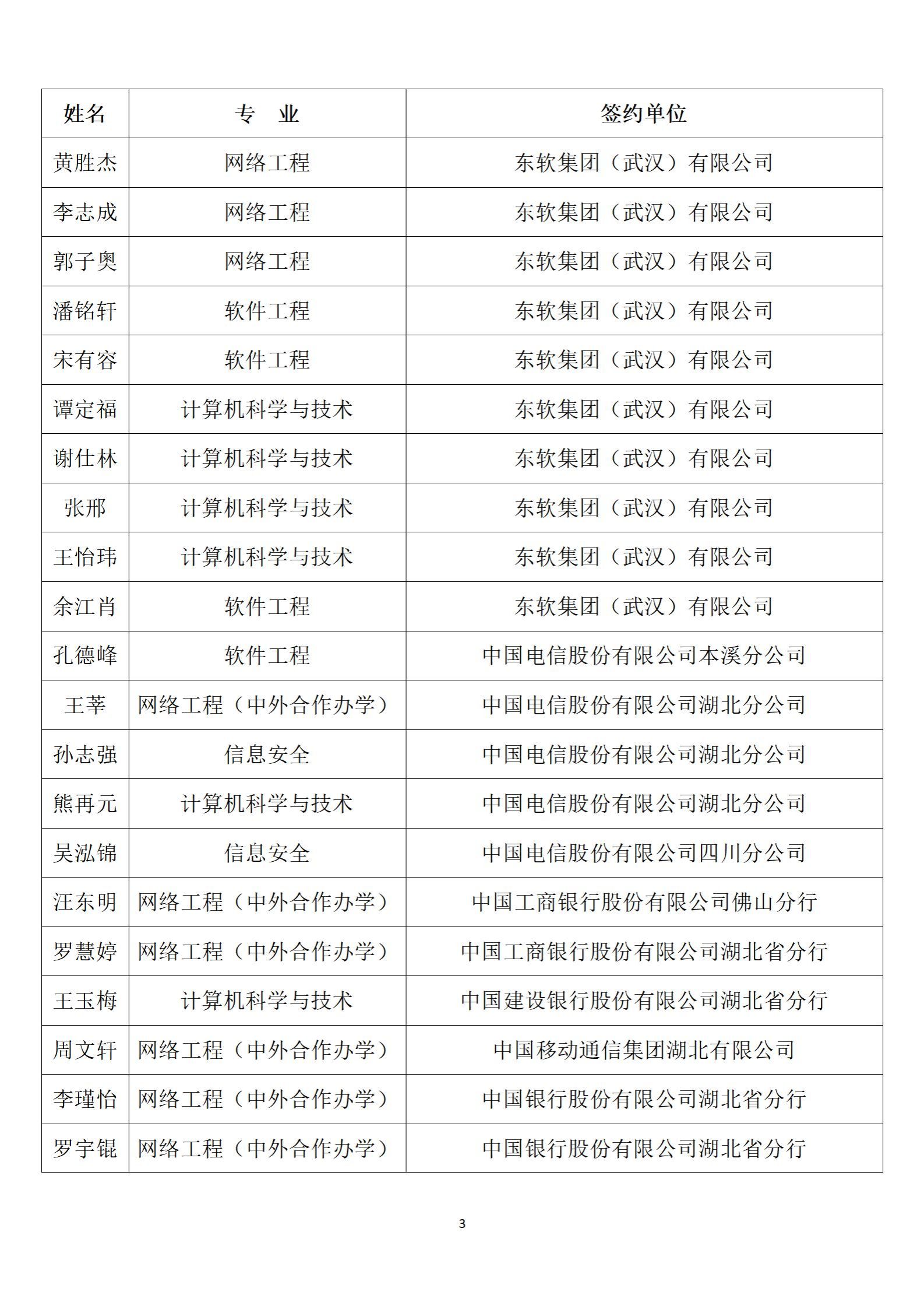
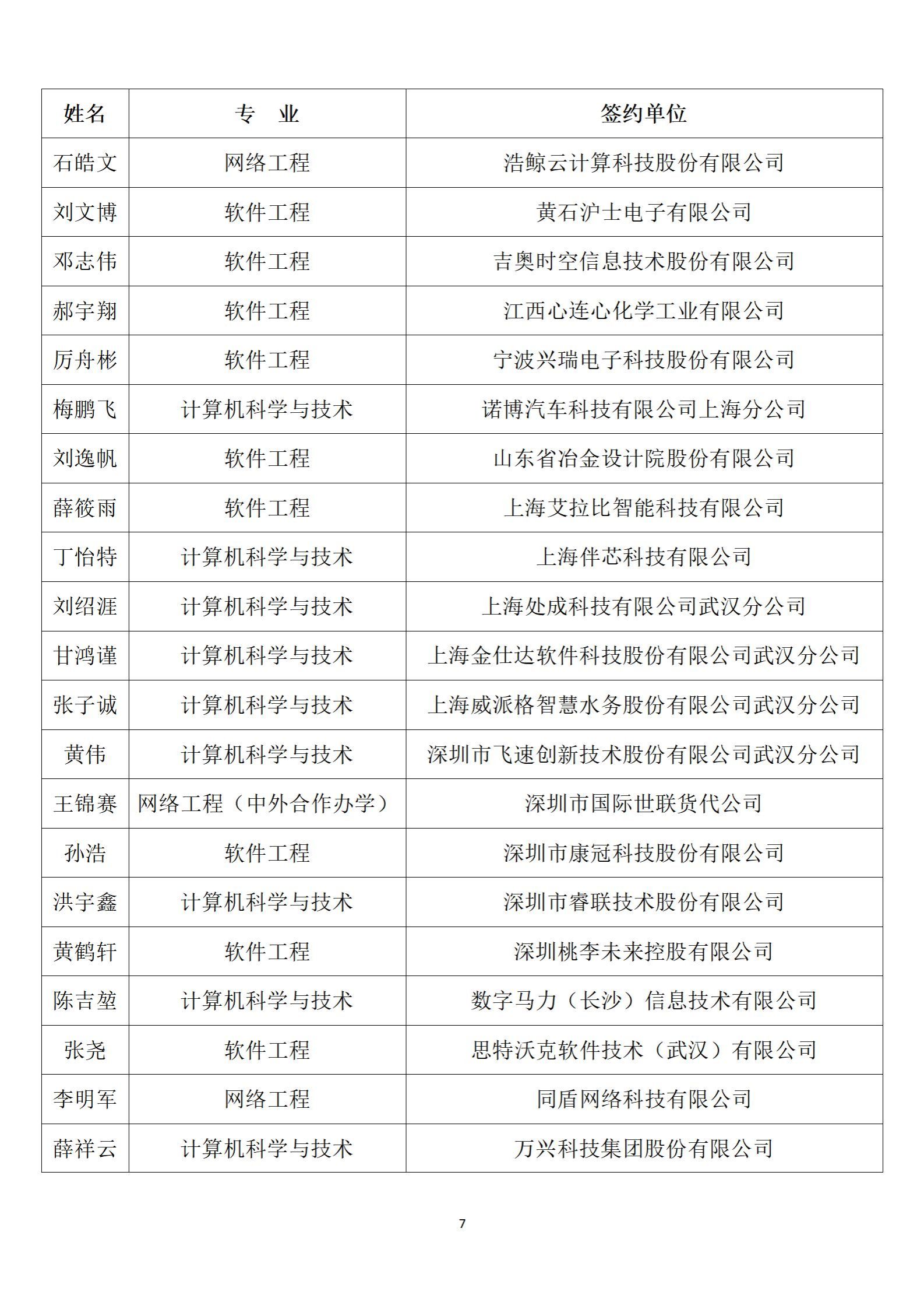
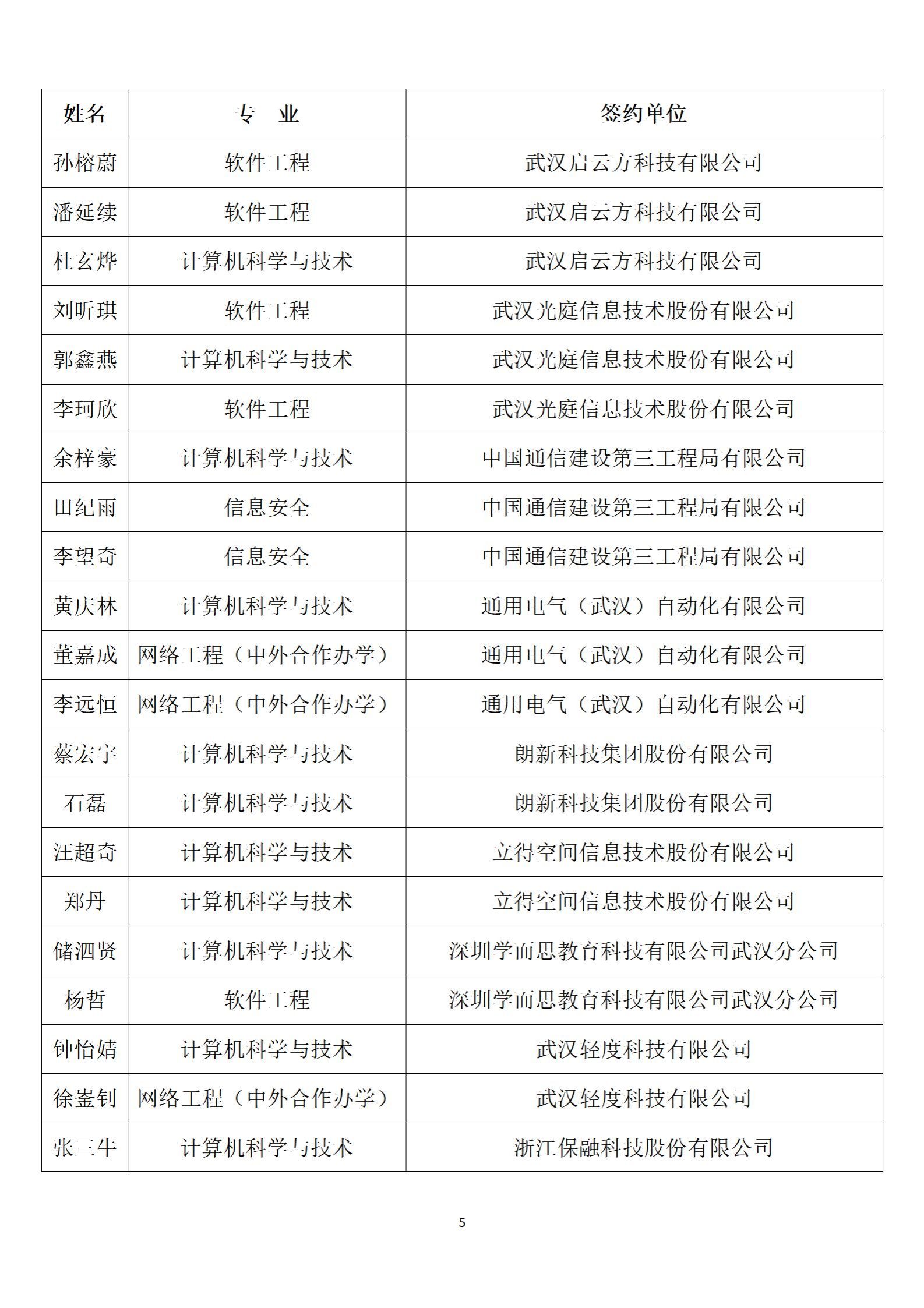
17short 本科生高质量就业光荣榜(2024届)
发布时间:2024-06-20 发布者: 浏览次数:
上一条:
17short 本科生考研升学光荣榜(2024届)
下一条:
17short 本科生考研升学光荣榜(2023届)
【
关闭
】